![]()
NEWS
| 主要参数/功能 | ||||||||||
| Product | VDD | CS OCP | FB REF | FB_SP | FB OVP | COMP | QR | OCP | OTP | TDEMAG/T |
|
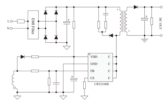
CR52168B |
5~21V |
500mV |
1.25V |
0.5V |
1.6V |
24uA |
Y |
Auto |
Auto |
4/7 |
| 选型表 | ||||
| 产品型号 | VCBO | 适用功率 | 产品型号 | 优点 |
| CR52168BSF | 700V | ≤10W | CR52168BSF |
相比普通版本有更 高的工作频率、工 作效率。 |
| CR52168BSG | 800V | ≤12W | CR52168BSG | |
| CR52168BSJ | 800V | ≤18W | CR52168BSJ | |
